公众号二维码
版权所有:深圳君林企业财务代理有限公司 备案号:粤ICP备19115586号-1
文章出处:行业资讯 网责任编辑: 君林集团 阅读量: 发表时间:2022-01-06 14:03:01
经营一个公司要交哪些税,是跟公司注册的类型和公司的经营范围密切相关的。
不同公司,销售不同产品,提供不同劳务,涉及的税种都不一样,甚至同样的业务,换种合同形式,要交的税也不一样。
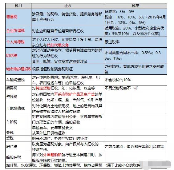
下面,小编用一个表格,简单整理了我国目前涉及的19个税种。

其中,增值税、企业所得税、个人所得税、印花税、城市维护建设税,是公司最常涉及的税目。公司开始经营后基本就会涉及,也是公司考虑税收筹划时,最关注的重点。有几点值得注意:
1、增值税与业务密切相关,在设计公司业务模式和盈利模式时,要重点考虑。
2、企业所得税有最丰富的税收优惠政策,在公司开始盈利后,势必是关注的重点。而且,以前盈利可以弥补以前年度亏损,也是筹划的重点。
3、很多公司为了规避个税,用老板个人卡发工资,或者走劳务费,未来这都可能成为稽查的重点,建议是从一开始就考虑规范性。
4、印花税跟合同的签订息息相关,如果合同金额大,需要多考虑合同类型,分别签订可能更有优势。此物就是资本公积和实收资本是一样要交印花税的。
其它税目,通常是一些特定行业或特定经济行为会涉及,属于相对要小众的税种,比如消费税,只有生产、加工消费税税目中规定的哪些货物时,才会涉及,主要是用来调节市场消费行为的。而资源税跟能源、采掘等行业密切相关。关税则是仅针对进口业务。
可以在有相关涉税行为时,再注重了解。
以上,就是一个公司在经营过程中,可能涉及到的所有税目,但要不要交税,要交哪些税,是跟公司实际业务息息相关的。绝对多数情况下,不是所有税目的税都要交一遍。
最后要强调的一点是:只有所得税是跟利润有关,没有利润不用交所得税。
其它税目,跟利润无关,不管公司是否盈利,只要有涉税行为,就要交税。